根据《广西壮族自治区财政厅关于进一步规范政府采购意向公开工作的通知》(桂财采〔2022〕84号)等有关规定,本次印刷业务采购面向自治区本级预算单位印刷服务定点采购供应商,现将南宁师范大学学报印刷服务采购意向公开如下:
一、报价明细表

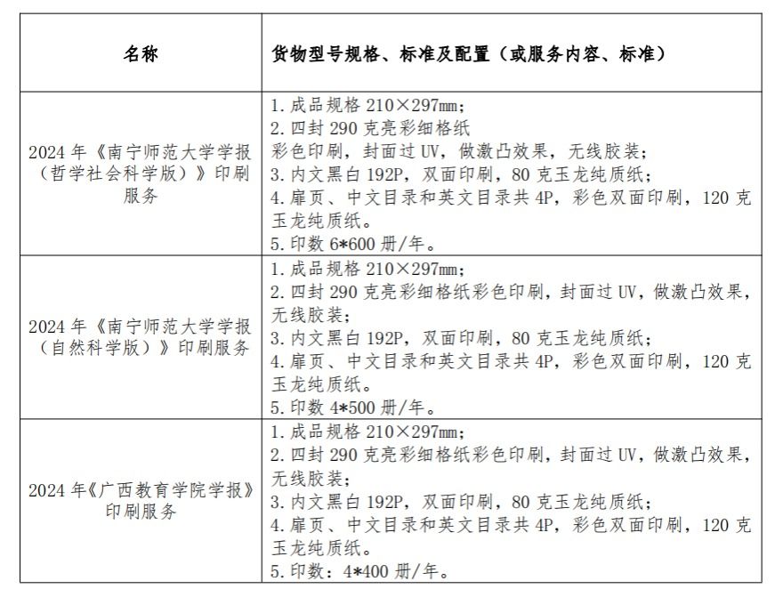
具体采购项目情况及其他要求见附件1。
二、报价相关注意事项
1.所报价格优惠率不能低于《广西壮族自治区财政厅关于2020—2022年度自治区本级预算单位印刷服务定点采购的通知》[桂财采〔2020〕46号]中的优惠率。
2.随报价表一同报送营业执照等相关资质材料复印件(须加盖单位公章),于2024年5月20日前密封送达南宁师范大学学报编辑部(可以使用邮政EMS或顺丰快递邮寄,编辑部地址:南宁市西乡塘区明秀东路175号,联系人:张老师,手机:15177919988)